中国股市:如何判断公告的利好还是利空?
公告做为上市公司信息披露的重要途径,是投资者作出投资分析和判断的重要依据,对市场的影响作用不容小觑。
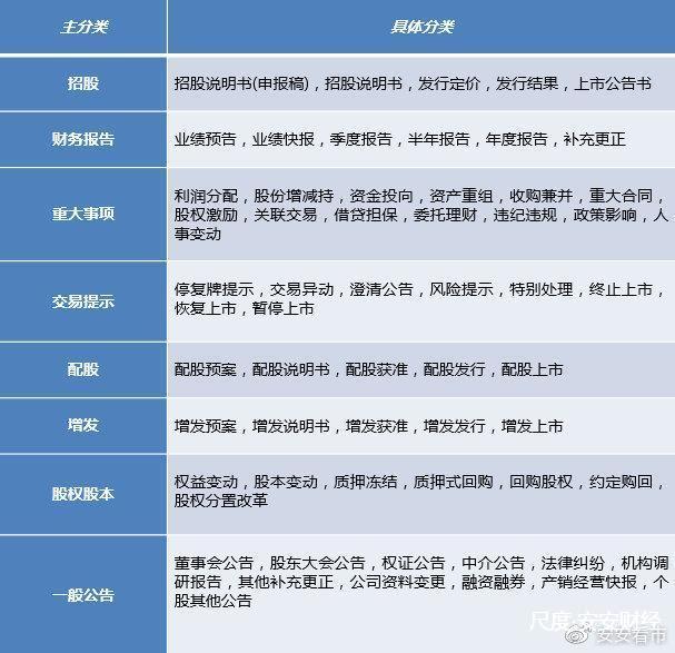
上市公司公告从重要性来讲,财务披露的为一类,定增并购的可分为一类,投融资的分一类。通联数据公告库中把上市公司公告从不同维度细分为了八大类:

财报的解读需要相对专业的知识积累,主要是看一致性预期和业绩表现,今天给大家挑了一些具有代表性相对简单的概括意义公告教大家如何解读
(1)、投资者预期之内的利空不算利空
首先有两个板块要注意——煤炭,钢铁
煤炭和钢铁有个共同特点,难有超额利润,重资产、高杠杆经营且行业景气受宏观经济影响极大

市场已经默认了这个行业的状态,即使公告出来也并构不成实质性利空
其中的价值个股庄家更会借此机会洗掉不明所以的投资者,从而通过配合利空消息的小幅下探洗盘获得低位筹码,为其之后的拉升做好铺垫,郑州煤电就是最好的例子,一个月的涨幅高达125%

反之,投资者预期之内的利好消息,如业绩预增,在受政策或者环境的强势利好下,投资者心里早有预期,并不能构成实质利好。
这就是为什么有时候很多朋友说,业绩公告预增为什么股票不涨的原因之一,因为大家都有了心理预期了
当然有一种情况除外,那就是业绩暴增或者说超预期增长,这样可以引起投资资金的关注效应,可解读为利好。
(2)、股东增持,承诺不减持,股东减持,股东奇葩理由减持。
近期很多朋友也在说个股有减持会如何?增持减持是否构成利好和利空,重在股东减持的数量,完成减持的时间,减持的方式。表面意义上股东的增持代表对该上市公司为了股价上涨空间的看好,反之看空,以及减持股东是否属于公司控股股东,减持后所兑资金的利空渠道。
这里减持给大家分享一个小知识:当我们手中个股遇到减持公告的时候,可以参考两点:第一减持比例,对于非公司控股股东的减持,减持数量不超过总股本2%的也并构不成实质性的利空。公司控股股东,实际控制人大手笔减持超过3%且不用于缓解公司资金压力,经营建设为利空,减持但用于公司建设为小利好。
第二就是减持的位置,高位减持和低位减持也是有本质上的区别,所以我们在遇到减持的时候可以从这两个方面判断(注:如果短线位置偏高本身具有短线调整趋势的,即使历史位置较低也还是会有较大影响)

(3)、由于自然灾害以及其它不可抗力原因,导致公司业绩将受严重影响的公告。对于上市公司的此类公告,投资者往往需要慎重理解,特别是当股价比较强势上升时,公司出此类公告,其真实含义是,甩掉散户一路高飞。
(4)、已经兑现的利好很可能就是大利空,庄家在拉升阶段为了提高市场散户追高的热情,降低抛售压力,往往已经在股票涨了很大幅度后推出一个利好消息,如重组预期,拟收购,拟注资,拟借壳,拟被借壳等朦胧的,具有很大想象空间的公告。这类公告对于散户的号召力是很巨大的,一定要提高警惕,判断真假,行业性质的可以相信,但更多是用来骗你做轿夫的工具,甚至你刚开始只是小仓位试探买入,配合利好消息下一个交易日大幅拉升,你便大仓位买入,然后股价一路下跌。
另外我们要对庄股区别对待,关注量能变化,特别是小盘股,很容易被控制。
炒股的方法有千万种,没有一种是完全百分百准确的,很多时候,我更觉得炒股是一场心理博弈,大家可以慢慢理解,今天知识讲解完毕,祝大家周末愉快!
牛