龙头股:高位人气股回落,氢能源、电力、汽车零件板块掀起涨停潮
今日指数正如早盘所说没啥看点,继续荡,所以在指数上就不要指望有大幅拉升,像金融证券等为主的大票难有拉升。

截止午间收盘,沪指涨0.13%,深成指涨0.24%,创业板指涨0.00%。北向资金方面,沪股通早盘净流入19.59亿,深股通早盘净流入5.71亿。
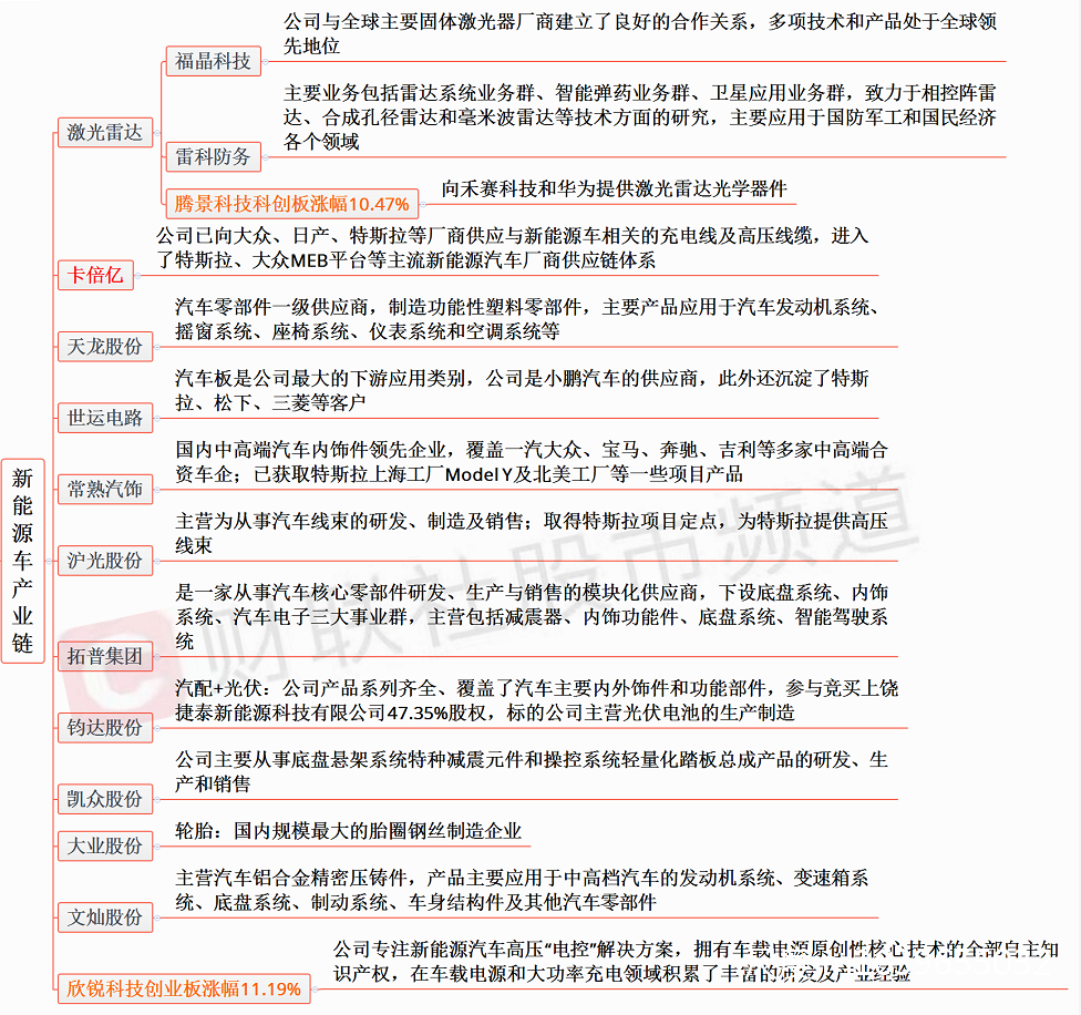
盘面上,电概念股大涨,银星能源、湖南发展、江苏新能、大唐发电、涨停,绿电相关的电力、风电、光伏、氢能源、特高压等板块集体走强。汽车零部件板块震荡走强,卡倍亿20CM涨停,凯众股份、上海沿浦、钧达股份、沪光股份、拓普集团等多股涨停。
高位股持续释放风险,上午美盛文化、兰石重装、陕西金叶、宝鹰股份、湖南天雁等高位强势股跌停,不适合接力。
板块轮动方面,在高位股退潮期,轮动速度会加快,昨天大跌的绿色电力等新能源概念的方向,今天轮动反弹,昨天表现不错的元宇宙今天集体调整。
电力板块大幅拉升,银星能源、湖南发展、江苏新能、大唐发电、太阳能、皖能电力涨停。目前,各地风电、光伏项目继续推进,清洁能源长远发展目标明确。

汽车零部件板块同样拉升,卡倍亿20cm涨停,凯众股份、钧达股份、沪光股份、拓普集团、文灿股份、常熟汽车涨停。
氢能源板块大幅走强,韶钢松山、雪人股份、冰轮环境、康生股份涨停。
总之,早盘的亮眼在于电力、汽车零部件、农业、氢能源,热点较为分散,盘面上,电力、汽车零部件、猪肉、煤炭、风电、光伏、氢能源等板块涨幅前列,房地产开发、云游戏、职业教育、医疗器械等板块跌幅居前。
耐心等待高位股风险释放完.......
给大家附上图,可以自行对照去观望,也欢迎大家转发关注跟收藏!!!








(免责声明:分析内容来源于互联网,不构成投资建议,请投资者根据,不同行情独立判断)
牛