【底仓】宏观经济分析框架(1/5):供给侧、产出缺口
本栏目将定义为【底仓】意为投资者最大的底仓是知识。
从整个内容上看,宏观经济分析框架分为四大块内容:需求侧与供给侧的宏观分析基本框架、货币政策与财政政策、汇率、大类资产配置。
在第一节介绍了需求侧与供给侧的宏观分析基本框架的简介,以及三种GDP的统计方法。
在第二节详细介绍了支出法下的GDP。
在第三节详细介绍了经济基本面的7个指标:就业状况、PMI、CPI、PPI、GDP平减指数、工业企业利润、国际收支平衡。
本期将介绍需求侧与供给侧看经济增长之供给侧和产出缺口的情况。供给侧改革是未来几年主基调。
(一)供给侧
“供给侧改革”是我国未来几年经济发展的主基调。需求拉动力不足的情况下,2015年11月,中央提出“供给侧改革”强调在适度扩大总需求的同时着力加强供给侧结构性改革。主要意图一方面是淘汰落后产能,化解产能过剩问题;另一方面是推进产业转型升级,培育新兴产业和新的经济增长点。其核心是希望从生产上解决我国经济供需不平衡的问题,解决我国经济潜在增速下滑的现状。
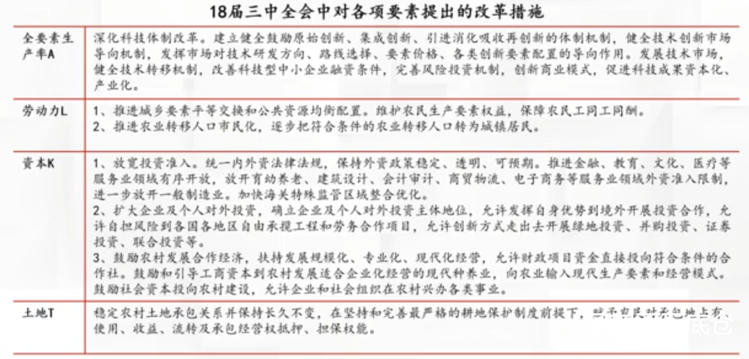
从供给角度看,经济增长主要由三个因素决定,即技术水平(全要素生产率A),要素投入(劳动力L、资本K、土地T)以及组织方式(F)。
经济潜在增速Y=A*F(L,K,T.......)
因此有三种方法可以提高产出:一是推动技术进步A(创新);二是增加要素投入L、K、或T(增加投入);三是改善生产组织方式F(制度改革)。
“供给侧改革”通过要素的边际改善,寻求我国经济潜在增速的提高。因为经济潜在增速不受货币财政政策影响,更多的是受要素投入,也就是劳动力、资本、土地、技术等等影响,是个慢变量。供给侧改革的主要目的解决结构性问题、降短板补短板。

下面是19大的表述:供给侧改革是未来几年主基调
1、全要素生产率A:中国制造向中国创造转变。中央经济工作会议供给侧改革部分,重点强调了中国制造向中国创造转变力争要提高全要素生产率。我们认为未来几年,注重科技投入、提高全要素生产率将是我国经济发展中的重要关注点。尤其是航空航天和军工领域的长周期科技投入的行业。因为全要素生产率的大幅提升和科技周期往往不是靠商业资本与科技的短周期结合,关键还是国家资本的长周期科技投入,触发科技周期的出现。
2、劳动力L:劳动力对经济拉动贡献减弱,人口红利消失与城镇化放缓相叠加。十八届三中全会提出“推进城乡要素平等交换和公共资源均衡配置。维护农民生产要素权益,保障农民工同工同酬”和“推进农业转移人口市民化,逐步把符合条件的农业转移人口转为城镇居民”,2016年10月国务院发布《推动1亿非户籍人口在城市落户方案》,也意在通过城镇化农业转移人口市民化提高城镇劳动力供给。通过深化要素市场化配置改革,提高劳动力供给的数量与质量。
3、资本K:在三去一降一补维度,更多的强调去产能、补短板和降成本。“三去一降”取得阶段性成果的前提下,供给侧结构性改革会更加注重补短板。供给侧结构性改革是大战略,“三去一降”是“补短板”的前提,我国社会主要矛盾已经转化为人民日益增长的美好生活需要和不平衡不充分的发展之间的矛盾,我们认为下一步会集中力量聚焦“补短板”。在补短板方面,我们认为,未来会聚焦在生态文明建设、高端制造业和军工强国三个方面。我们预计在科技创新、节能环保、国防军工三个方面,财政支出的力度会比较大。去产能方面,2018年政府工作报告提出“今年再压减钢铁产能3000万吨左右退出煤炭产能1.5亿吨左右,淘汰关停不达标的30万千瓦以下煤电机组。加大“僵尸企业”破产清算和重整力度”。去库存方面,加快建立房地产长效机制,棚改货币化安置继续推动三四线城市去库存,并按照库存去化周期精细化土地供给
4、土地T:土地政策改革将是提高我国经济潜在增速的一大发力点。十九大报告提出土地延长三十年承包权,通过土地改革、推进新型城镇化,提高土地的综合利用效率。鼓励土地整合和综合管理,如进行大面积特色养殖等,可以极大地提高土地资源利用效率。同时各城市根据房地产库存去化周期,确定房地产供给的规模和节奏,精细化土地供给。
5、供给侧改革走向何方?
(1)供给侧改革“三去一降一补”是先破而后立的过程。
(2)破,解决结构性问题,产能过剩、库存过高、杠杆过高等问题;立,着力提高潜在增速,提高全要素生产率及要素有效流转。
(3)2016-2018年1月,我国已减少钢铁产能超过1.15亿吨,取缔1.4亿吨“地条钢”产能,减少煤炭产能超过5亿吨。2018年4月发改委发布2018年重点领域化解过剩产能工作的通知。钢铁方面,2018年计划退出粗钢产能3000万吨左右,基本完成“十三五”期间压减粗钢产能1.5亿吨的上限目标任务。煤炭方面,力争化解过剩产能1.5亿吨左右,确保8亿吨左右煤炭去产能目标实现三年“大头落地”。我们认为,如果按照此目标执行,截至2018年底,去产能任务已经接近提前完成。

(二)一个新概念:产出缺口
1、定义:现实产出与潜在产出的差值,它测度的是经济周期性波动对产出的影响,反映了现有经济资源的利用程度。
2、含义:在经济周期中,产出缺口反映了总需求与总供给之间的差异,因而会对通货膨胀产生影响。
理论上,若产出缺口为正,即实际产出大于潜在产出,则意味着总需求较总供给增加得快,这将对通货膨胀造成上升的压力。反之 ,若产出缺口为负,则意味着总需求较总供给增加得慢,这将对通货膨胀造成下降的压力。
(产出缺口为正,需求高,需要大的情况下,对通货膨胀有压力)
产出缺口为正是通货膨胀;产出缺口为负是通货紧缩。
3、从政策分析的角度来看,正的产出缺口预示着政策制定者应采取紧的财政、货币等政策,以阻止经济出现过热及通货膨胀上升的发生;负的产出缺口预示着政策制定者应采取松的财政、货币等政策,以阻止经济下滑及通货紧缩的发生。
4、我国的实际情况
中国的实际产出其实一直大于潜在产出,但并未反映出明显的通胀,主要源于资金流入房地产市场,如果把房价加上CPI定义为广义物价水平,可以看到明显的通胀现象。
至此,供给侧介绍完毕,下一节将讲述货币政策与财政政策。
以上内容来自:浙商证券
牛